世語圖說
2025年12月20日
登陸網站
聯繫我們
首頁
奇趣
血虧180億!表面風光無限的著名車企,其實已經窮的發不起工資了
2024-11-13
奚芝厚
反饋
10
/
10
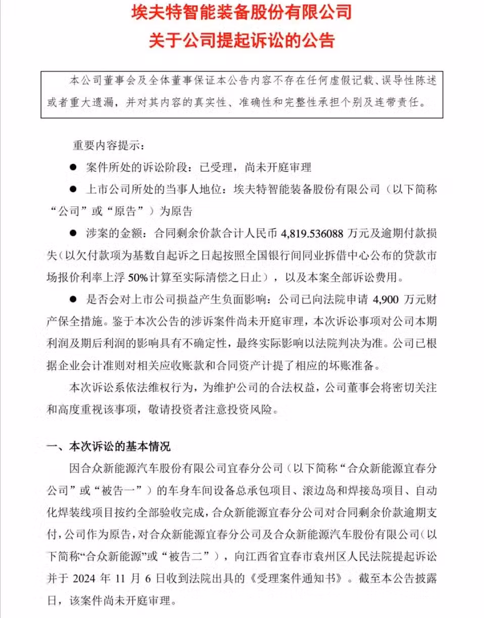
截止到這家股權公司起訴時,這些項目都驗收完成了,但宜春合眾的分公司還欠對方4819萬元沒有支付,根據相關規定。 如果分公司賠不出來,那麼就要合眾汽車承擔下面的賠償任務,也就是說哪吒公司不僅給員工發不起工資,還欠別人4800多萬。
公司上市上不去、銷量也起不來、工資發不起,還欠外面一屁股外債,不少網友質疑哪吒公司是不是要涼涼了,該不會馬上就要申請破產了吧,接下來它能不能轉機就看它接下來要怎麼做了,讓我們拭目以待吧。
上一頁
10
/
10
下一頁
快訊/民進黨戰將「驚傳昨日身亡」!
呂純弘 • 44K次觀看
快訊/台中普發5萬有譜了?盧秀燕鬆口了「2條件願意發」
呂純弘 • 181K次觀看
快訊/台北出大事了! 2員警重傷, 一人中彈身亡
呂純弘 • 6K次觀看
銀行存款新規定!11月將開始執行了,存款超過30萬一定要注意了
呂純弘 • 43K次觀看
新北驚傳校園欺負!建中生遭「逼跪輪流給耳光」 兇手囂張一晚「最後卻縮了」
呂純弘 • 5K次觀看
歷史上最難造反成功的朝代,從建國到滅亡,434次起義均未成功
花峰婉 • 6K次觀看
嘉義女子穿紅衣「含恨上.吊」男友看到牆上遺言「詛咒全家」嚇得下跪道歉...
呂純弘 • 5K次觀看
捷運驚現「結界」美女,兩邊空位無人敢坐!眼尖網友發現「1細節」後直呼:換我也不敢坐!
舒黛葉 • 8K次觀看
新竹兄妹被5萬賣給鄰居!長大「拒養狠父母」法院判決曝光
呂純弘 • 6K次觀看
劉邦友8命破案了?關鍵嫌疑人曝光「竟是劉家至親...」,語帶玄機「等我老死獄中...世人就知道真相」
呂純弘 • 35K次觀看
小S驚傳「牙齒斷4顆送醫....」傷勢嚴重 徐媽嚴肅問:「需要我跟許雅鈞談?」
呂純弘 • 11K次觀看
快訊/警察局驚傳「9死29傷」一片狼藉!
呂純弘 • 5K次觀看
被父母鎖在房間27年!42歲女「連陽台都沒去過」被發現時已瀕臨死.亡
呂純弘 • 3K次觀看
快訊/台中14歲國中生驚傳「跳樓身亡」!母親「抱著遺體痛哭」曝光輕生原因
呂純弘 • 5K次觀看
桃園岳母睡了27歲女婿!女兒曝 光對話「汽旅一試成主顧」 暴怒「公開親媽長相」:怎吃得下去
奚芝厚 • 6K次觀看
銀行存款新規定!11月開始執行了,存款超過30萬一定要注意了…
呂純弘 • 19K次觀看
15米高玻璃橋碎裂!4遊客「當場高速墜落山谷」1人身亡 揭內幕「業者離譜疏失」:罔顧人命~
舒黛葉 • 3K次觀看
百人「荒野求生賽」冠軍可獲86萬!唯一女選手參賽20天,暴瘦不放棄「判若兩人」本人發聲
喬峰傳 • 5K次觀看
快訊/別再繳錢了!4職業工會,「勞保局暫拒給付」黑名單出爐
舒黛葉 • 8K次觀看
快訊/15歲國三女「校園墜樓送醫不治」 家屬崩潰「一看手機傻眼了…」
呂純弘 • 38K次觀看
主管訂婚宴上,我包1314元,結束後主管送我一份禮物,回家打開一看,瞬間傻眼了
呂純弘 • 11K次觀看
被酸是吃軟飯!餐廳服務生「娶大10歲富婆」不被看好 直到她罹癌剃光頭「男方的決定看傻網友」...
呂純弘 • 4K次觀看
台灣富商「出軌26歲陸女」赴美產子 遭正宮「連刺18刀雙殺」最終審判結果...全網看傻
呂純弘 • 6K次觀看
快訊/交通新制上路!嚴格開抓「重罰18萬、吊銷駕照」規定一次看
呂純弘 • 22K次觀看